Labour Support
Submit a ticket Tickets list
Welcome
Login  Sign up
  1. Home
  2. Solution home
  3. Labour One
  4. GOTV Mode
  5. GOTV Mode Filtering Flowchart
  • CLPs and Membership
    • Your Membership
      • How to Renew your Labour Party membership
      • Renewing Your Membership: FAQs
  • Labour Hub
    • App Updates
      • Update 03.09.2024 - New Look
      • Update 03.10.2024 - Local Admin
      • Update 04.02.2025 - Role Management
      • Login FAQs
    • New Look Labour Hub
      • Labour Hub Guidance
    • Updating details and Contact Preferences
      • Resubscribe to Emails
      • Updating Personal Details
      • Updating Communications Preferences
      • Updating Volunteering Preferences
      • Updating Local Party Admin Contact Information
    • Nominations Tool
      • Submitting a Deputy Leader Nomination
    • Democracy Processes
      • Party Democracy
  • Labour One
    • Data Entry
      • Entering Voter Data in Labour One
      • Completion Statuses
      • Unable to Contact
    • GOTV Mode
      • What is GOTV Mode on Labour One?
      • Creating a GOTV Session
      • GOTV Mode Cover Sheets
      • GOTV Mode Team Management
      • GOTV Mode Filtering
      • GOTV Mode Filtering Flowchart
      • GOTV Mode Best Practice
    • Statistics and Reporting
      • Understanding Session Statistics
      • Where else can I see my session data and statistics?
  • WordPress Network
    • Getting Started
      • FAQs
      • Setting up your WordPress Site
      • Transferring your Domain
      • Email addresses linked to your Domain
      • IPSA Funded Websites
    • Building Your Site
      • Creating Categories
      • Creating Posts
      • Content Blocks
      • Forms
      • What is the difference between posts and pages?
      • Creating a Team or Councillor Page
      • Linking MailChimp to your WP site.
      • How to Add Items to Navigation Menus
  • Organise
    • Getting Started
      • About Organise
      • Get Started
      • Video: Introduction to Organise
    • Organise Access
      • Access to Organise
      • How to Grant Organise Access
      • Access Levels and Verification
    • Dashboard
      • Video: Dashboard
    • People
      • Video: People
      • How to search and create audiences
      • How to create custom audiences
      • How to view an individual
      • How to manage Lists and Private Contacts
      • How to import contacts
      • How to export contacts
      • How to Add Columns
      • How to Create a Saved Search
      • Viewing Member Addresses and Exporting
      • Creating a New Private Contacts List and Managing Private Lists.
      • Adding and Removing Individual Users to and from a List.
      • Importing a Contact List and Using it in an Email
      • Finding Members Who Joined Before or After a Specific Date
      • Finding and Adding Requests for Garden Stakes and Posters
      • How to Access and Delete Saved Templates
      • How to Delete a List from Organise
    • Emails
      • How to set up a Sender Identity
      • How to write and send an email
      • How to create and use email templates
      • How to check the results of an email
      • How to manage your emails
      • Video: Emails
      • Using an Imported List in Email.
      • Editing Text in an Organise Email
      • Adding an Attachment to an Email
      • Guide to Viewing Email Statistics on Organise
      • How to add Buttons, Events and Surveys to Emails.
      • Constitutional Emails
    • Events
      • How to create an event
      • How to manage events
      • How to use RSVPs and Attendees
      • Restoring archived events on Organise
      • Exporting Event information
    • Volunteers
      • Changing Contact Preferences of Volunteers
      • How to Find Out the Contact Preferences of a Volunteer
      • Filter, save and Export Volunteer Data for Campaign Activities
    • Campaigns
      • Step-by-step guide: Using Campaigns
      • Create Polling Day Campaign Centre Event
      • Using Polling Mode
    • Account
      • Viewing your account information
    • Branch Builder
      • Branch Builder Guidance
    • Best Practice
      • Writing Effective Emails
      • GDPR (Organise)
    • Troubleshooting
      • Understanding Unsubscribes
    • Surveys
      • Creating A Survey
  • Dialogue & Phonebanking
    • Member and Supporter Calling
      • Create a Member and Supporter Calling Campaign
      • How to call Members and Supporters
      • Dialogue Calling Using a Headset
    • In-person phonebanks
      • In-person phonebanking guidance
    • Voter Calling
      • How to Call Voters
      • Dialogue Calling Using a Headset
  • Selections Tool
    • Getting Started
      • Login to see more support articles
      • Councillor Application Form
  • Polling Day Tools
    • Telling
      • Telling App How-To
  • Scan
    • Scan
      • Downloading CSV Extract from Contact Creator
      • Processing Marked Register with Scan
      • How to get Scan Access
Open navigation

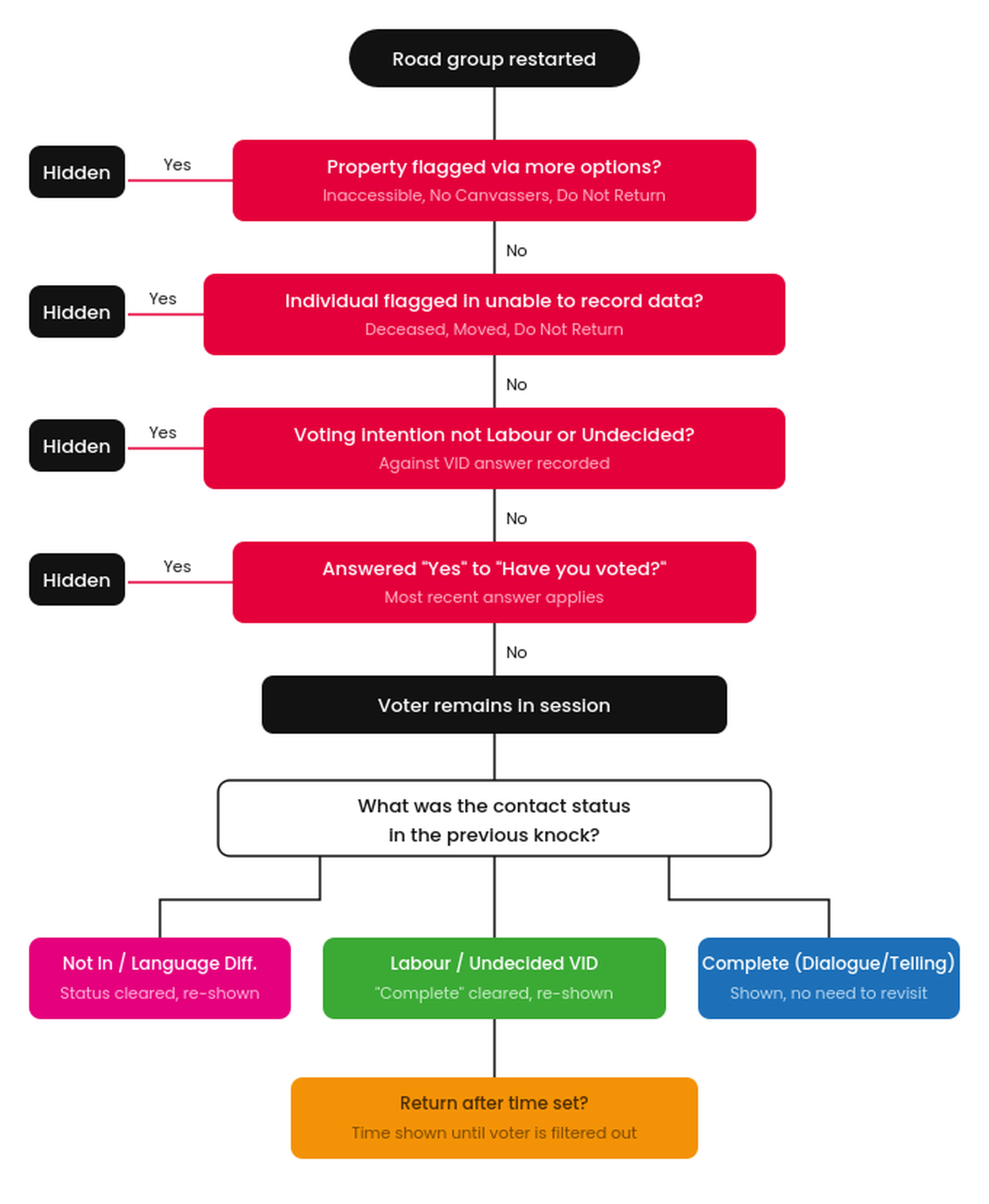
GOTV Mode Filtering Flowchart

Modified on: Mon, 13 Apr, 2026 at 12:02 PM

Was this article helpful?

That’s Great!

Thank you for your feedback

Sorry! We couldn't be helpful

Thank you for your feedback

Let us know how can we improve this article!

Select at least one of the reasons
CAPTCHA verification is required.

Feedback sent

We appreciate your effort and will try to fix the article

Preview
0 of 0
Article views count